通知公告

通知公告

当前位置 :  首页 > 通知公告

关于人文振兴计划项目结题验收的通知

来源 : 杭州师范大学 人文社科处     作者 : 人文社科处     时间 : 2016-03-24  点击 : <span id="hitcount2724949">4</span><script src="https://search.hznu.edu.cn/zcms/counter?Type=Article&ID=2724949&DomID=hitcount2724949"></script>

各有关学院(部)、研究机构:

根据《杭州师范大学人文社会科学振兴计划项目管理办法》(杭师大办字〔20136号)、《杭州师范大学人文社会科学振兴计划专项资金管理暂行办法》(杭师大办字〔2011187号)的相关规定,近期,人文社科处将与发展规划处、学科办、计划财务处等相关职能部门,对原计划于2015年完成的项目进行结题验收,现将有关事项通知如下:

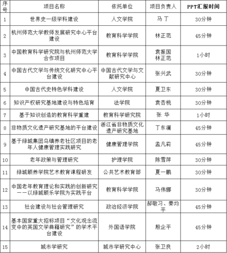
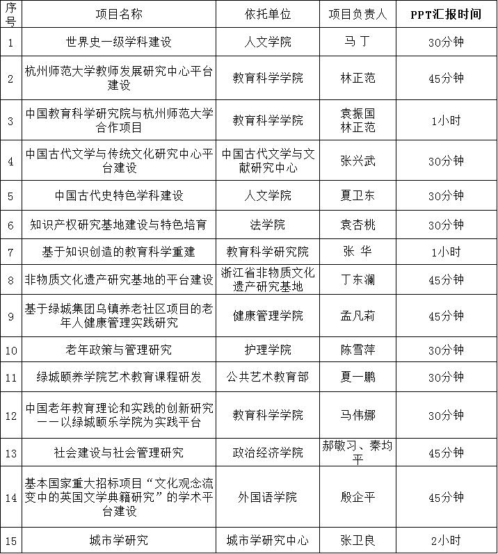
一、到期需结题验收的项目

1

1

二、结题验收形式

本次项目验收采取项目负责人现场PPT汇报后校内外专家现场会议评审的形式,具体验收汇报时间另行通知,具体流程为:

1、项目负责人进行PPT汇报;

2、专家提问、负责人现场答辩;

3、专家现场给出书面意见。

三、结题验收材料

1、结题审批表一式六份,一份原件五份复印件;

2、成果及相关佐证材料一式俩份(不同项目的结题材料一般不得使用同一成果)

3PPT一式一份。

四、截止时间与联系方式

结题审批表、成果及相关佐证材料纸质版请于418日前报送到人文社科处(恕园3409室),同时请将PPT电子稿发到邮箱skchznu@163.com

联系人:陈轶群;联系电话:28865131

附件1:杭师大办字〔2013〕6 号

附件2:杭师大〔2011〕187号

附件3:人文社科振兴计划项目鉴定结项审批表


                                                                                             人文社科处

2016324


地址:浙江省杭州市余杭塘路2318号 邮编:311121 联系电话:0571-28865012
版权信息 © 杭州师范大学科研处 公安备案号:33011002011919 浙ICP备11056902号-1 技术支持:亿校云   累计访问量:   日访问量: